Упр.33.16 ГДЗ Мордковича 11 класс профильный уровень (Алгебра)
Решение #1
Решение #2(записки учителя)
Решение #3(записки школьника)

Рассмотрим вариант решения задания из учебника Мордкович, Семенов 11 класс, Мнемозина:
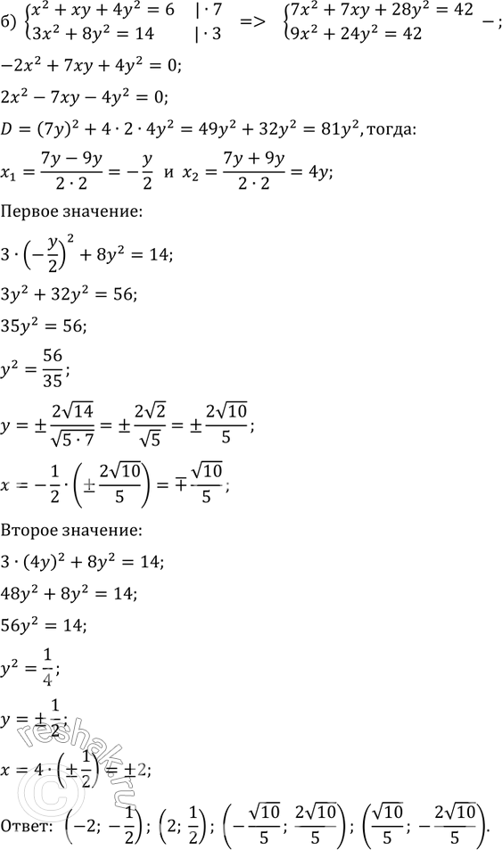
33.21 а)система
x2+3xy+y2=-1,
2x2-3xy-3y2=-4;
б)система
x2+xy+4y2=6,
3x2+8y2=14.
*размещая тексты в комментариях ниже, вы автоматически соглашаетесь с пользовательским соглашением