Упр.854 ГДЗ Алимов 10-11 класс (Алгебра)
Решение #1
Решение #2

Рассмотрим вариант решения задания из учебника Алимов, Колягин, Ткачёва 11 класс, Просвещение:
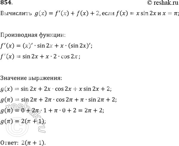
854 Вычислить f' (х) + f (х) + 2, если f (х) = х sin 2х, х = пи.
*размещая тексты в комментариях ниже, вы автоматически соглашаетесь с пользовательским соглашением