Упр.763 ГДЗ Алимов 10-11 класс (Алгебра)
Решение #1
Решение #2

Рассмотрим вариант решения задания из учебника Алимов, Колягин, Ткачёва 11 класс, Просвещение:
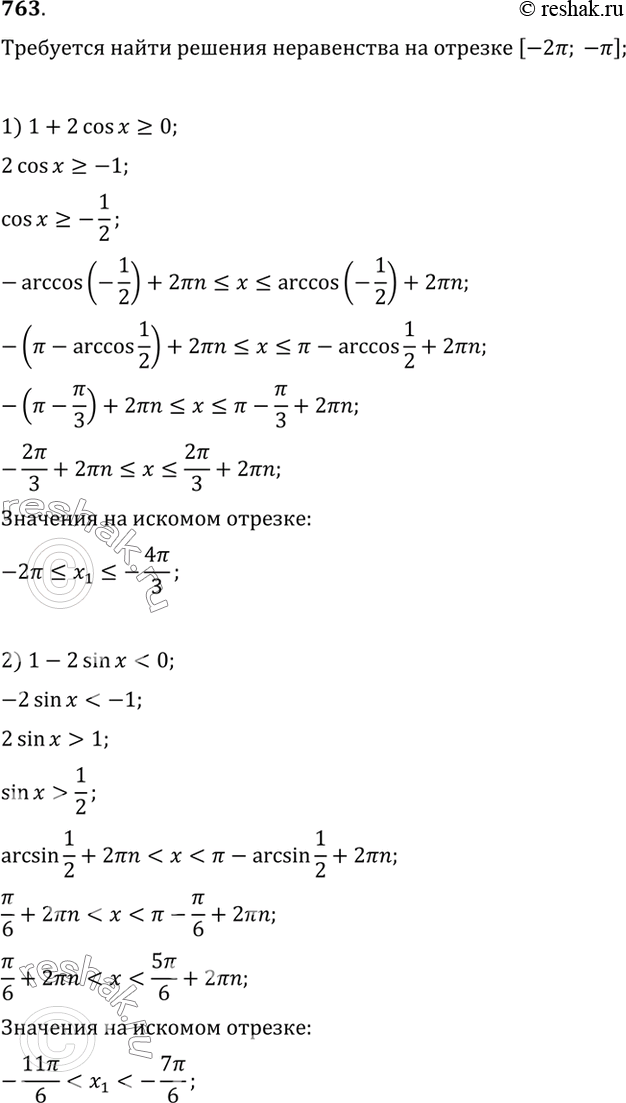
763 Найти все решения неравенства, принадлежащие промежутку [-2пи; -пи]:
1) 1 + 2 cos х >= 0;
2) 1 - 2 sin х < 0;
3) 2 + tg х > 0;
4) 1 - 2 tg х <= 0.
*размещая тексты в комментариях ниже, вы автоматически соглашаетесь с пользовательским соглашением