Упр.511 ГДЗ Алимов 10-11 класс (Алгебра)

Решение #1

Изображение Упр.511 ГДЗ Алимов 10-11 класс

Решение #2

Изображение Упр.511 ГДЗ Алимов 10-11 класс
Загрузка...

Рассмотрим вариант решения задания из учебника Алимов, Колягин, Ткачёва 10 класс, Просвещение:
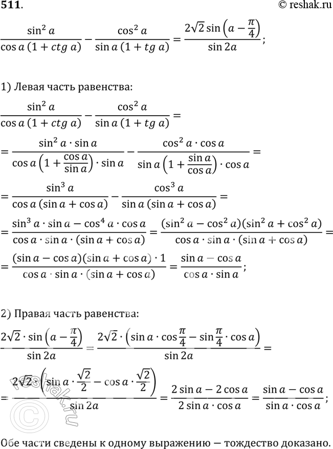
511 Доказать тождество
*Цитирирование задания со ссылкой на учебник производится исключительно в учебных целях для лучшего понимания разбора решения задания.
*размещая тексты в комментариях ниже, вы автоматически соглашаетесь с пользовательским соглашением