Упр.117 ГДЗ Мерзляк Полонский 7 класс (Алгебра)
Решение #1
Решение #2

Рассмотрим вариант решения задания из учебника Мерзляк, Полонская, Якир 7 класс, Вентана-Граф:
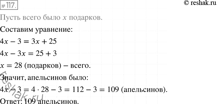
117. При подготовке новогодних подарков для учащихся 7 класса оказалось, что если в каждый подарок положить по 4 апельсина, то не хватит 3 апельсинов, а если положить по 3 апельсина, то останутся лишними 25 апельсинов. Сколько имелось апельсинов для подготовки подарков?
*размещая тексты в комментариях ниже, вы автоматически соглашаетесь с пользовательским соглашением