Упр.10.24 ГДЗ Мерзляк Поляков 7 класс (Алгебра)
Решение #1

Рассмотрим вариант решения задания из учебника Мерзляк, Поляков 7 класс, Вентана-Граф:
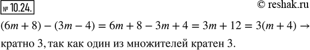
10.24. Докажите, что значение выражения (6m+8)-(3m-4) кратно 3 при любом натуральном значении m.
*размещая тексты в комментариях ниже, вы автоматически соглашаетесь с пользовательским соглашением