№741 ГДЗ Рымкевич 10-11 класс (Физика)
Решение #1
Решение #2

Рассмотрим вариант решения задания из учебника Рымкевич 10-11 класс, Дрофа:
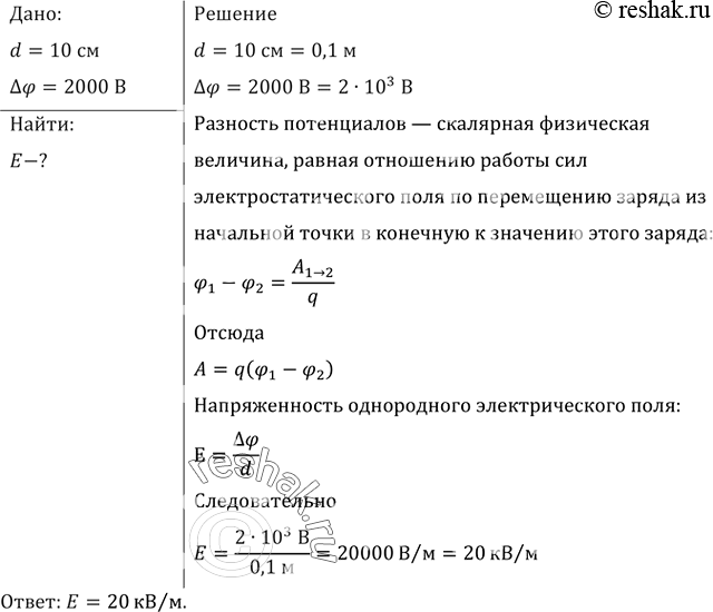
Напряжение между двумя точками, лежащими на одной линии напряженности однородного электрического поля, равно 2 кВ. Расстояние между этими точками 10 см. Какова напряженность поля?
*размещая тексты в комментариях ниже, вы автоматически соглашаетесь с пользовательским соглашением