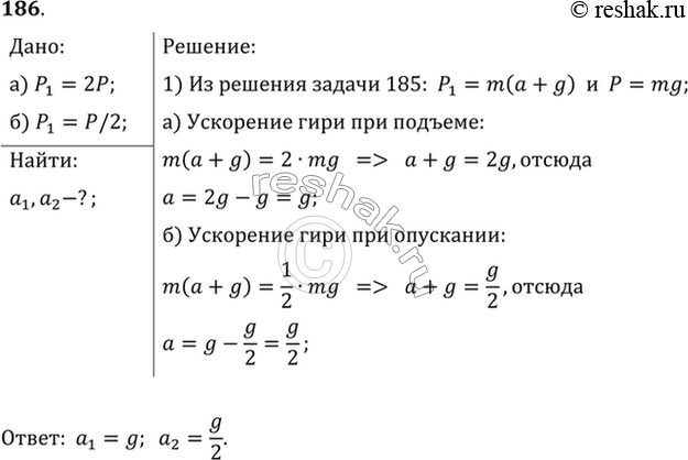
№186 ГДЗ Рымкевич 10-11 класс (Физика)
Решение #1
Решение #2
Решение #3

Рассмотрим вариант решения задания из учебника Рымкевич 10-11 класс, Дрофа:
С каким ускорением а1 надо поднимать гирю, чтобы ее вес увеличился вдвое? С каким ускорением а2 надо ее опускать, чтобы вес уменьшился вдвое?
*размещая тексты в комментариях ниже, вы автоматически соглашаетесь с пользовательским соглашением