№1042 ГДЗ Рымкевич 10-11 класс (Физика)
Решение #1
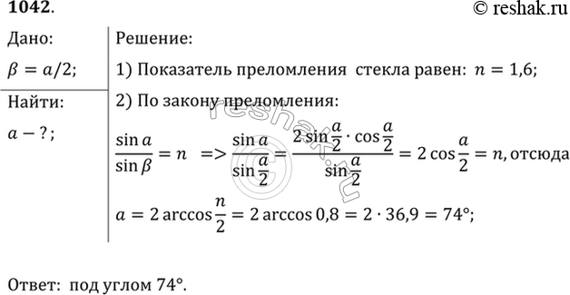
Решение #2

Рассмотрим вариант решения задания из учебника Рымкевич 10-11 класс, Дрофа:
Под каким углом должен падать луч на поверхность стекла, чтобы угол преломления был в 2 раза меньше угла падения?
*размещая тексты в комментариях ниже, вы автоматически соглашаетесь с пользовательским соглашением